中国·304永利(集团有限公司)-官方网站
欢迎进入304永利官方网站!
首页
单位简介
组织机构
领导班子
子公司介绍
荣誉榜
城投风采
集团概况
集团动态
行业资讯
企业动态
工作动态
新闻中心
城市建设
项目动态
工程动态
项目建设
党风廉政
纪检监察
党群工作
我为群众办实事
组织生活
党建工作
企业文化
招标采购
人才招聘
联系我们
集团概况
单位简介
组织机构
领导班子
子公司介绍
荣誉榜
城投风采
组织机构
当前位置:
首页
>
集团概况
>
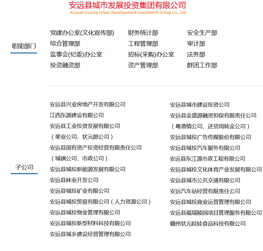
组织机构